公司拥有雄厚的技术研发实力,尤其是在自动化、智能化应用软件研发及信息化应用方面积累了大量的技术经验,并组建了一支具有丰富开发经验的优秀技术团队,为公司的业务开展提供了强有力的支持。
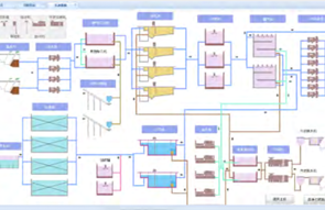
“液体化工仓储库区业务执行系统 ”是针对建有储罐的液体化工仓储库区而设计、开发的库区业务执行系统,是液体化工仓储库区信息化建设的核心解决方案。系统涵盖库区业务、生产管理的全过程,全面实现整个业务处理和生产活动的信息化、标准化和规范化管理;系统保证各种业务生产数据的高可靠性、完整性、时效性和全面性;系统帮助库区提高信息化管理水平,进一步提高企业竞争能力。



随着信息化技术的不断推进,很多企业内部都存在分散独立的安防、自控子系统,并且每个系统都各自为阵,数据分散,不能共享,平台不统一,形成了一个个信息孤岛,导致使用不便,操作繁复,数据冗余,信息化整体效益的优势、潜力得不到充分发挥。 “企业安防、自控系统集成发布平台 ”即针对上述情况,根据客户企业信息化的实际情况以及对于信息系统集成的实际需求,将分散独立的各信息子系统进行集成,巧妙的处理了各系统中异构的数据结构和数据存储方式,将各系统的数据进行整合,统一合理规划、存储数据,减少数据冗余,在一个统一的平台上进行数据发布和管理,有效的实现信息共享,提供简单方便统一的操作方法,进一步降低人力成本和管理成本,提高企业管理效率和经济效益。



版权所有2018乐鱼app下载网址 备案号:京ICP备81845192
